【星·人物】李躍慧:每寫一篇,我都珍惜;每一點緩慢進步,我都滿意
“本周之星”已經走過第四個年頭,四年來,我們推出了200多位“本周之星”,他們來自各行各業,從“40后”到“00后”,遍布祖國大江南北,有越來越多的作者成為中國作家網原創平臺的忠實用戶,通過“本周之星”欄目起飛、遠航。
今年起,中國作家網新設“星·人物”欄目,開展對“本周之星”作者的專訪,第一期將推出6位基層寫作者,他們從事的工作與文學無關,但堅持寫作,文學是他們生活中的明亮色彩,他們也因為文學而散射星芒。在文學變得越來越小眾的時代,他們的熱愛也許就是打破壁壘之關鍵。
——編者按

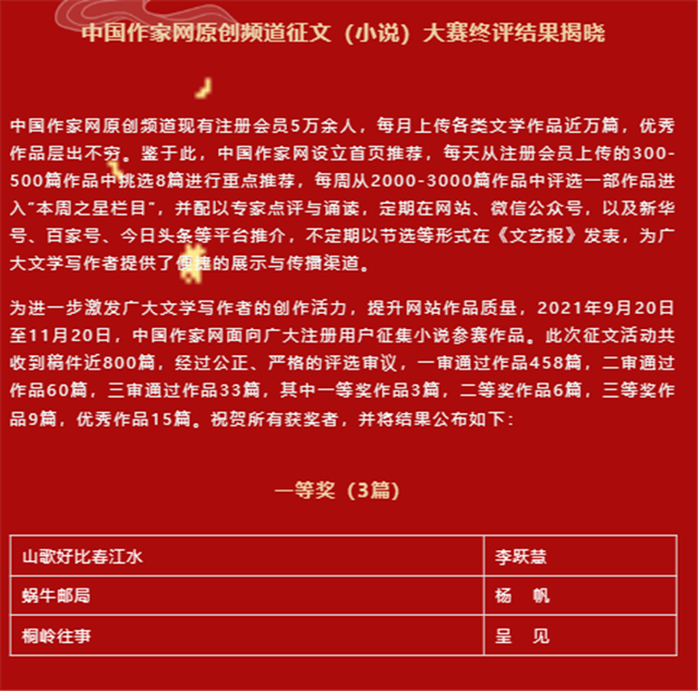
李躍慧,女,彝族,云南省作協會員,中國小說學會會員。中國作家網2021年第21期“本周之星”。2022年1月,小說《山歌好比春江水》獲中國作家網原創頻道征文(小說)大賽一等獎。有小說入選《燈盞2021:中國作家網“文學之星”原創作品選》。作品散見于《文藝報》《邊疆文學》《紅豆》《鄂爾多斯》《金沙江文藝》等。
點擊查看相關作品與個人空間:
本周之星 | 李躍慧:縣長和我打老庚(2021年總第21期)
【專訪】
李躍慧:每寫一篇,我都珍惜;每一點緩慢進步,我都滿意
今天北京下大雨,伴著雨聲我一邊整理李躍慧的訪談資料,一邊想起她曾在作者群里說自己冒雨撿板栗,“穿了雨衣,還戴了安全帽,避免板栗砸到頭上”,板栗地是朋友家的,到了九月成熟的季節,便以每天100元的酬勞請她去幫忙。那時我便大約知道她的生活也許要比部分人更艱辛一點。她還說起自己在縣城擺了一個小食攤,賣“豆腐干和熱狗腸……豆腐干浸上油辣子,烤的時候放上孜然、鹽、花椒和味精,假如豪華一點,還可以放蔥花”。她性情坦然、豪爽而堅韌,恰如她鼓勵年輕作者的那樣——“不管風從哪方吹來,只要不至于吹倒,我們站著就是了”,無論是人生還是寫作這條路,她都十分堅韌地一直“站著”。
流水線下,寫作是最大的慰藉與放松
“她身上有草木的苦味,又有谷米的香氣。她的巴掌又厚實又軟和,拿啥都拿得穩當。她胳膊有力,抱我的時候緊緊的,好像木桶的箍子要把我箍成一個嶄新的、滴水不漏的形樣。”
李躍慧出生在云南一個叫直苴的山村,我本以為那只是一個普通的村子,然而隨手一搜,便發現這個彝族小山村已經有上千年的歷史,正月十五的彝族賽裝節也是發源于這里。無怪乎李躍慧說直苴村后來成為了她習作的一眼清泉,這泉水不僅清澈,也十分深厚、細水長流。她在這里度過了學前的童年時光。那時,她的父親在縣城工作,也是一位文學愛好者,專注彝族戲劇。父親一年里回家幾次,每次都會買水果糖,每晚睡前給李躍慧講一個故事。糖果不多,很快吃完,故事的回味卻比糖果還要綿長。

下面是李躍慧小時候住的屋子,后來被鄰居買去翻蓋,從這里可以看到直苴村的一角
到了上學的年紀,李躍慧和母親就一同搬到父親工作的縣城居住。上了學,認了字,父親講的故事已經不能滿足她對新鮮事物的渴求。好在有電視、錄像、電影,還有大地方來的歌舞團,在縣城邊的空地上扎了帳篷唱“路燈下的小姑娘”、跳霹靂舞……可惜除了看電視不花錢,別的都要花費,只能偶爾看看。能夠常看的只有書——自家柜上的書、同學家里的書,還有圖書館里的書。“那個時候看的書多且雜,武俠小說、梁鳳儀的財經小說、三毛、瓊瑤,抓到什么就看什么。”李躍慧說,“還有父親訂閱的戲劇雜志我也看,他還買了很多魯迅的書,大概三四年級的時候,我就都給看完了,雖然意思不大明白,但字都能認識了。”

李躍慧手抄的歌詞

朋友在她的手抄本上畫的小漫畫
李躍慧的第一篇小說發表在《金沙江文藝》上,那時候她讀高一,喜歡聽歌,同學之間互贈的禮物常常是手抄歌詞,有耐心的連歌譜都抄上。她聽了趙傳唱的《我是一只小小鳥》,高亢嘹亮的歌聲傳遞出小小生命的無奈與倔強,深受感染,以此為題寫了一個小女孩的成長故事。稿子是語文老師幫她投的,小說發表后,語文老師把她和她的朋友叫到辦公室,一句一句給她們念編輯老師寫來的信。



第一篇小說《小鳥》發表在1995年第4期《金沙江文藝》
“信的內容已經忘記了,可老師喜悅的表情和激動的聲音我還記得。那當然是一篇青澀的小說,和我現在寫的許多習作一樣,還有很多進步的空間,不過作為邊陲小鎮上一個虔誠的文學愛好者,每寫出一篇,我都珍惜;每一點緩慢的進步,我都滿意。”李躍慧說。
大學畢業后,李躍慧的工作之路走得要更為曲折一些。“我當過酒廠罐裝車間的工人、直銷門店的營業員,做過醫藥公司的門衛,承包過食堂,開過租書店,賣過小百貨,擺過燒烤攤……這中間我最大的樂趣還是買書看書,寫一些散文和小說,偶爾有發表。”李躍慧說。在酒廠那段時間,她早上七點半上班,中午十二點到下午一點半,休息一個半小時,然后要一直工作到晚上七點多。李躍慧住的地方離酒廠有點遠,走路的話要半個小時,打車的話,坐三塊的小三輪一天下來也要十幾塊,所以她就走路。
在這么高強度的工作狀態下,她也還是保持著寫作和讀書的習慣。“回家的時候寫一點,那個時候還不玩手機,就是寫一點日記,寫一點心情散文,就覺得是最放松的。”
這些經歷當然是坎坷與辛勞,但對寫作的人來說,同樣也成為一筆寶貴的財富。在此后的人生與寫作中,李躍慧得以更多地體會與尊重“他人”,而少有審視與占據道德高點的批評,她的故事也因此獲得了更強的包容性——各式樣的人物、各式樣的經歷,令人疑惑唏噓的,甚至令人不齒的,都被平等地寫下來。
純粹的羈絆,讓傳奇落地
“回來箐的真的背起了朝烈若,一步一步朝樓上走。雪花落在他們身上,過路人的目光也落在他們身上,可他們顧不上那些。”
李躍慧的文字之路開始于小學三年級,老師教他們寫日記。“日記難不著我,真事寫完了就編,編了自己的,有時也幫同學編。”日記寫完了寫作文,但作文有主題和字數限制,感覺不能盡興,她就在練習簿、信簽紙、演草紙上寫故事,用針線把它們裝訂起來,貼上港臺明星劇照貼畫,在同學之間傳看,從這班傳到那班,有時會有不認識的學生在路上攔住她,跟她討論其中的情節。
李躍慧接觸較早的讀物是魯迅的小說、雜文,還有各式各樣的劇本,都來自她的父親。李躍慧的父親也是文學愛好者,做黨史收集和整理工作,業余寫彝劇,彝劇是一種用彝語唱腔和彝族舞蹈表演的戲劇。楚雄彝族最早的戲劇演出活動,正可以追溯到直苴,看來,這的確是一片充滿了文學光照的土地。
“所以這是你小說中的戲劇性和傳奇色彩的來源嗎?”我問李躍慧。
“那時候沒有現在這么多兒童讀物,我是抓到什么就看什么,當時看完了也不太懂,后面可能發生了潛移默化的作用。”李躍慧說,她沒有太多的技巧,只是如實描述所見所聞,力爭準確,然后再稍作加工和想象。她聽各式各樣的人講述自己生活中的事,這些人里有她曾經的工友,有在鄉街擺攤時遇到的人,有在外租房時遇到的人,也有她的親戚朋友,尤其是家鄉人——那些在直苴山村里住著的會繡花、愛唱山歌的人。
上世紀八九十年代,搬到縣城的李躍慧一家,成了村里人進城辦事的“中轉站”和“落腳點”,家鄉出來打工的人或者要去市里辦事的人,都會來到李躍慧家請求幫助,他們先是來找李躍慧的父親,父親年紀大了后,李躍慧便接手了,“我替他們處理了很多稀奇古怪的事情,也陪他們一起經歷了一些特別能夠觸動我的事情。”

老家直苴的山街,以前李躍慧經常會去那里擺攤
除了在“中轉站”經歷的故事,在外租房時“什么樣的人都有,騙子、醉鬼,各種各樣漂泊著的人”。李躍慧把其中的動人之處一一寫下,她筆下的人物就好像不再輕浮縹緲,而是有了扎實的根莖。《山歌好比春江水》里“回來箐的”與“朝烈若”兩人那超越了普通情愛的、兩個孤單靈魂的互相依靠、支撐,看起來非同尋常、充滿傳奇性,卻是李躍慧真實見證過的,兩個普通人的生活。
這種超越了情愛的靈魂聯系一直深深刻在李躍慧的文字印記里:《慢車時代的番茄姑娘》中相互錯過并未成婚卻又羈絆一生的番茄姑娘與柏生哥哥;《在春天出嫁》里三月細未能按自己的心意出嫁,人生過半后才得到了相伴的機會;《老虎飯店》的浪子煙柳長河陪伴阿汲一同將充滿傳奇色彩的飯店開下去的心意……在李躍慧正在創作的小說里也能見到這種羈絆,或者陪伴。她正在寫的故事是關于姑姑的,姑姑已經85歲了,腦子不太清醒,經常到處亂走,姑姑的孫子有幾天便放下所有事情,陪著她到處走,看她究竟要走到什么地方去,“但最后他們走到了哪里并不重要,‘走’這個動作本身,這種陪伴,也許就是最大的意義。”李躍慧說。
李躍慧坦言給她帶來影響最大的作家是孫犁,“他用簡潔的語言,描繪出人物之間潔凈如水又生死相依的關系。”我一下子就能理解了她筆下的這些微妙的人與人的關系,就是這樣純粹簡單又生死相依。
除了孫犁,李躍慧也十分喜愛泰戈爾,這是她手抄的部分泰戈爾詩歌
對于內陸省份的讀者來說,邊地題材似乎總帶有許多“傳奇”色彩,因為它與所熟知的日常經驗多有不同,李躍慧的小說也是如此,“傳奇”來自于阿莫山上云朵阿波家前面的風景——“低的是云彩,高的是花朵。春天清冽的風,仿佛要把大片大片雪白的云彩吹拂到樹梢上、房檐上、綠草地上,而烈焰一樣的馬纓花卻在高高的枝頭肆意燃放……”;傳奇來自于法納禾被“洗得稀薄的粉色頭巾蒙住了烏黑的發和頎長的脖子,只把青稚的眉眼露在初冬微凜的風里。她挽著韁繩,一匹高大的騾子溫順地跟隨著她”;傳奇也來自于那間老虎鎮老虎山上的飯店,“在老虎飯店,吃什么菜喝什么湯,凡店里所有盡隨客人點,吃過之后付不付錢,付多少錢,也由客人說了算。客人如果手頭不便,或是對菜品不滿,或是明明兜里有錢,也吃得稱心如意,偏就是不想掏錢,都可以抹了嘴抬腳就走;客人要是樂意付錢,悉聽尊便,十塊八塊不嫌少,成百上千不嫌多”;當然,最重要的,那些超越了情愛的靈魂羈絆和生死相依,哪一個不是傳奇呢?
但李躍慧的文字最妙在不僅有“生死相依”的傳奇,也有“純粹簡單”,這讓傳奇落地,又變為普通人的生活:普通的扶貧干部一遍又一遍勸說老人搬到更加方便安全的新家;家貧的孩子為了能湊夠上學的錢養鴨子又賣掉心愛的鴨子;山里的綠皮慢車,載著山里人和山里人的雞鴨牛馬“走親戚,找活路,做個小本生意,買鹽買米,進城辦事,學生娃兒上學”……
李躍慧的小說中有不少寫到了扶貧的情節,《縣長和我打老庚》可能是最典型的一篇。李躍慧說,小說中云朵阿波和老庚龍輝是確有其人其事的,寫扶貧題材也是自然而然的,因為這都是她親眼所見。“我姑姑住進了政府給她建蓋的新房,結對幫扶的干部還送了家具,我表哥當上了村里的護林員,我姨媽一家從交通不便的高寒山區搬遷到了離縣城只有二十分鐘車程的鎮上,我姐姐姐夫在政府搭建的‘幸福里社區’用工平臺找到活做,增加了收入,有了存款,這些都是確確實實的改變。”
未來,我想把故事寫給更多人看
我愿意自己是一條長街,明朗寬闊。悠然從我身上走過的,有烏油油長辮子的大姑娘,有低眉紅臉的小媳婦,有倚著樹根腳坐著閑磕的老婆婆,有嬉笑打鬧的孩童。
這次采訪最讓我欣喜的是她告訴我已經不再擺攤,而是到縣里的圖書館工作了。“這一切變化都是在小說《山歌好比春江水》獲得了中國作家網原創頻道征文(小說)大賽一等獎之后發生的。”
李躍慧小說《山歌好比春江水》獲得中國作家網原創頻道征文(小說)大賽一等獎
2020年6月,李躍慧在楚雄作家、《金沙江文藝》編輯余繼聰的鼓勵下,注冊成為中國作家網原創頻道用戶,并上傳了自己的習作。2021年6月,因小說《縣長和我打老庚》被評為原創頻道當年的第21期“本周之星”;2022年1月,小說《山歌好比春江水》獲得了中國作家網原創頻道征文(小說)大賽一等獎,喜訊傳來,在家鄉親人和文友之間產生了熱烈反響。楚雄州文聯給了她扶持獎勵,永仁縣也給予了關注,不久,她當上了縣政協委員,2023年,還被縣委縣政府授予“文化名家”稱號。縣里安排她和幾位文友一同撰寫《中國鄉愁文化書系·永仁》叢書,李躍慧負責老家直苴所屬的鄉鎮部分。直苴源遠流長的賽裝習俗,是省級非物質文化遺產,正月十五賽裝賽美賽歌賽樂,成為民族團結共融的節慶,歡樂的人群以萬千色彩拉開春天浩大的序幕……這些都被她描繪進了書里。這套叢書由云南人民出版社出版,4月剛剛舉行了發行座談會。

由李躍慧撰寫的《中國鄉愁文化書系·永仁》叢書中的《賽裝之源中和》一冊
也是今年的2月,李躍慧被安排到縣圖書館公益性崗位,一來可以增加一點穩定的收入,不用再東奔西跑去趕鄉街擺攤;二來也可以以文學愛好者的身份,做一點閱讀推廣的工作。剛剛完成提升改造的縣圖書館環境挺好,添置了大量新書,李躍慧說自己這么愛看書的人,就好像饑餓的人見到了糧食,光是看一看封面都要流口水。

李躍慧拿著話筒在給進圖書館參觀的小朋友做講解
除了生活發生了切實變化,李躍慧還因為“本周之星”這個欄目交到許多志同道合的朋友:紅精靈、盧仁強、小青、林爍、李慧、李木一……雖然相隔遙遠,從未見面,但卻通過微信像老朋友一樣暢談,遇到難題共同探討,發表了作品相互鼓勵。“其實很多時候我一般不敢給別人提建議,只有真正的好友我才敢直言。像盧仁強老師常常給我發來他的作品,我就會直接說出我最真實的感受,有些他可能會采納,有些可能還會堅持他原來的想法,我覺得這樣的狀態特別好。”李躍慧說,這些來自各地的朋友,有著各自的寫作風格,自己也從他們的作品和人生狀態中增長了見識,收獲頗豐。
“我從來沒有想過我的生活會發生這樣一系列的變化。”在電話里,李躍慧聽起來很開心,她是否還能想起了那年大學畢業后與同學一起苦悶地坐在廣場上,面對無法把控的人生?她盡力地守護住了文學這根稻草,這一路無論如何也未曾放棄過,而終于,這一切結了果。
“未來,我想把故事寫給更多人看。”說起今后的寫作計劃和方向時,李躍慧期待自己的語言更加規范通俗,讓大家能更直接地捕捉到她所構建的文學世界中的精妙,但我更相信其中閃耀著的浪漫主義與理想主義的光芒,它們就像黑夜里的點點星光,在人生漫漫無邊的寂靜里指引著前路。(中國作家網記者鄧潔舲)


