黃宗羲《留書》版本考
黃宗羲的政治思想主要表現在《明夷待訪錄》一書中,而現在有文獻證明,黃宗羲在寫作《明夷待訪錄》之前,曾經創作了《留書》(或名《明夷留書》、《黃子留書》、《南雷黃子留書》)八篇,也就是說,《明夷待訪錄》是在《留書》的基礎上續寫發展而成的。那么《留書》是什么模樣呢?有沒有單獨成集留傳下來呢?這個問題一直困擾著研究者。
直到一九八五年駱兆平先生在天一閣發現了二老閣主人鄭性、鄭大節父子的校訂本,人們才看到了《留書》的原貌。上有校訂者跋語一條,曰:“先生《留書》八篇,其《田賦》、《制科》、《將》三篇見《待訪錄》,茲不具載。”由此可以得知,《留書》本來有八篇文章,后來其中的三篇轉入了《待訪錄》,留下了五篇,就是現在我們所討論的《留書》。但在《留書》的留傳過程和版本種類上,總有一些難解的迷團,比如“全祖望重定本”、“萬斯選訂本”和“是亦居傳鈔本”等等,究竟又有著什么樣的關系呢?
近日,在中華書局圖書館發現了一本題為“南雷黃子留書”的鈔本,通過這一鈔本,聯系鄭性父子的校訂本,再參諸其他文獻,茲就以下四方面的討論,試圖來揭開《留書》在留傳過程中幾個重要版本之間的關系。
一、《留書》的記載
《留書》是黃宗羲創作的,但是在他本人的著述中,只說到了《待訪錄》,如《破邪論·題辭》:“余嘗為《待訪錄》,思復三代之治。”而對于《留書》,卻是只字未題。
黃宗羲之子黃百家《先遺獻文孝公梨洲府君行略》只言“《待訪錄》一卷”,未見《留書》記載。
邵廷采《遺獻黃文孝先生傳》也只錄《待訪錄》,不著《留書》之名。
直至黃宗羲的私淑弟子全祖望《梨洲先生神道碑文》始言“《明夷待訪錄》二卷,《留書》一卷”,而其《書明夷待訪錄后》又謂“《明夷待訪錄》一卷……原本不止于此,以多嫌諱,弗盡出”,“弗盡出”者,似亦指《留書》而言。又《鮚埼亭詩集》卷七《漫興二集》有《重定黃氏留書》詩一首,詩曰:“證人一瓣遺香在,復壁殘書幸出時。如此經綸遭世厄,奈何心事付天知。猶開老眼盼大壯,豈料馀生終明夷。疇昔薪傳貽甬上,而今高弟亦陵遲。”則全祖望曾經見到過《留書》是可以確定的了(詳下四“全祖望”條)。
江藩、徐鼒、李元度等皆著錄為“《明夷待訪錄》二卷,《留書》一卷”,大概也是沿用全祖望《梨洲先生神道碑文》之說了。
黃宗羲的七世孫黃炳垕在《黃梨洲先生年譜》里也只是說:“康熙元年壬寅,公五十三歲,著《明夷待訪錄》,次年冬削筆,二老閣校梓。公又著有《留書》一卷。”而他在《誦芬詩略》里寫有“《待訪》儕宏景”、“《留書》志呂伊”等句,只注“《留書》一卷”而已,顯然,黃炳垕是沿用了全祖望的記述。
謝國楨先生作《黃梨洲學譜》,也只是根據黃炳垕《誦芬詩略》而謂黃宗羲著“《留書》一卷”。
黃氏后裔黃嗣艾在《南雷學案》卷八《全謝山先生關于南雷先生語》一節下注曰:“憶予幼時,見先大父永州公(指黃文琛)遺篋內有《明夷待訪錄》鈔本,似較今行世者多。據聞族人在道、咸間往馀姚攜出傳寫者,乃并《留書》為一耳。”但在同書卷九《甕叟公》傳中卻說:“公(指黃文琛)同時使門人往馀姚,訪家屬,兵燹后遷避者未歸。由上虞某姻家,輾轉得南雷公《明夷待訪錄》原本,始知南雷公生平王佐之略。其發抒者題曰《留書》,而《明夷待訪錄》則《留書》中三分之一。”【黃嗣艾謂“《明夷待訪錄》則《留書》中三分之一”,然今所傳的《留書》,其文章只有五篇,可以證明黃文琛經過輾轉而得到的黃宗羲的《明夷待訪錄》原本,后來是遺失了的,否則,黃嗣艾在《南雷學案》中不至于出現如此大的偏差,因為根據鄭性父子校訂本上附錄題跋所謂“先生《留書》八篇,其《田賦》、《制科》、《將》三篇見《待訪錄》,茲不具載”,可以知道《留書》中收入《待訪錄》的其實只有三篇而已,而謂“《明夷待訪錄》則《留書》中三分之一”,顯誤。】由此可知,黃嗣艾曾經(幼時)也是見到過《明夷待訪錄》與《留書》的合訂本的。
綜上所述,自《明夷待訪錄》成書后,《留書》就銷聲匿跡了,而因為全祖望《梨洲先生神道碑文》講到“《留書》一卷”,則《留書》又成為人們關注的對象。后人提到黃宗羲的著作,總也要加上那么一條,雖然是誰也沒有看到過。直至一九八五年,駱兆平先生在天一閣整理馮貞群先生《伏跗室贈書目錄》補遺一卷時,才發現了題為“后學鄭性訂大節校”(以下稱鄭性父子校訂本)的《黃梨洲先生留書》。
二、馮貞群先生《伏跗室書目》留下的疑問
《留書》發現了,駱兆平先生即據以標點,并撰《關于黃梨洲的<留書>》一文,同時發表于《文獻》一九八五年的第四期上。文中說:“馮貞群字孟顓,一字曼孺,是現代浙東著名的藏書家,在寧波市水鳧橋畔有伏跗室藏書十萬卷。一九一八年至一九三一年自編《伏跗室書目》,此后,藏書多有增減。一九六二年春,先生去世,全部藏書捐獻給國家。可惜上述是亦居鈔本《留書》一卷,已經有目無書,至今不知去向。”鄭性父子校訂本之《留書》后又為沈善洪主編的《黃宗羲全集》所本,收入《全集》第十一冊(此冊點校者為吳光),書后附吳光先生《黃宗羲遺著考(六)》。
以上兩篇文章都指出,《留書》還有是亦居傳鈔的“萬斯選訂本”,理由是在馮貞群先生編于一九一九年的《伏跗室書目》稿本子部儒家類《明夷待訪錄》條下有“《南雷黃子留書》一卷,黃宗羲撰。……門人萬斯選訂……是亦居傳鈔本”的記載;【《伏跗室書目·明夷待訪錄》條下著錄:“《南雷黃子留書》一卷,黃宗羲撰。‘癸巳秋為書一卷,留之篋中。后十年續有《明夷待訪錄》之作,則其大者多采入焉,而其馀棄之,甬上萬公擇謂尚有可取者,乃復附之《明夷待訪錄》之后,是非予之所留也,公擇之所留也。癸丑秋梨洲老人題。’門人萬斯選訂。分《文質》、《封建》、《衛所》、《朋黨》、《史》五篇,是亦居傳鈔本,一冊。”】又,馮貞群先生在鄭性父子校訂本的《留書》(與《明夷待訪錄》、《思舊錄》合訂成一本,今藏天一閣)封面上題曰:
《明夷待訪錄》、《留書》、《思舊錄》,右三種為黃南雷所著,《待訪》、《思舊》二錄,二老閣有刻本,《留書》未刻,曾見別一鈔本,有序云本欲刪去,萬子斯選謂可留,故名《留書》。壬辰春馮貞群記。
由此可知,馮貞群先生所謂的“別一鈔本”,即《伏跗室書目》里所說的是亦居傳鈔本的《南雷黃子留書》。這里我們需要注意兩條:一、我們不能確定是亦居傳鈔《留書》的原本即萬斯選訂本,所以我們不能將是亦居傳鈔本和萬斯選訂本混為一同;二、因為我們沒有找到是亦居傳鈔的所謂萬斯選訂本的《留書》,所以在沒有確切的證據面前,只能將兩者“暫時區分”。
另,據全祖望的《重定黃氏留書》一詩,全祖望當時不僅是看到了《留書》(或即是萬斯選訂本),且又為之“重定”,那么重定本的《留書》是什么模樣呢?有沒有留傳下來呢?這是個重要問題,說詳下。
通過上面的述說,我們可以確定,馮貞群先生在其中是一個極為重要的人物,因為他不僅收藏了鄭性父子校訂的《黃梨洲先生留書》,同時也看到過是亦居傳鈔的題為“門人萬斯選訂”的《南雷黃子留書》,如果我們能夠找到是亦居傳鈔的“萬斯選訂本”,或許就能夠揭開上述四本——即萬斯選訂本、是亦居傳鈔萬斯選訂本、鄭性父子校訂本和全祖望重定本——之間的關系,因為僅憑天一閣收藏的鄭性父子校訂本,其上只一篇黃宗羲本人的《題辭》——也不曾題及《留書》半字——是無法揭開鋪在其上面的神秘面紗的。
所幸的是,在中華書局圖書館里,保藏了題為“南雷黃子留書”的鈔本(末又附黃宗羲未刻文十四篇),通過細細比較,確定此本為是亦居傳鈔本的再鈔本,且鈔者即是馮貞群先生,其上復有與鄭性父子校訂本校對一遍之痕跡,異文已全部勾出。
介于是亦居傳鈔的萬斯選訂本是否真為萬斯選本人訂本,尚存可疑,我個人以為所謂的“門人萬斯選訂”之本,并非萬斯選所訂,所以是亦居傳鈔的所謂的“萬斯選訂本”,也就不能說是萬斯選訂了(說詳下),故將馮貞群先生所鈔之本暫名為“馮貞群先生傳鈔本”。
今就此鈔本的內容,并參照駱兆平先生《關于黃梨洲的<留書>》和吳光先生《黃宗羲遺著考(六)》對鄭性父子校訂本的介紹,就幾個問題的梳理來揭開《留書》萬斯選訂本、是亦居傳鈔萬斯選訂本、鄭性父子校訂本和全祖望重定本之間的關系。先將馮貞群先生傳鈔本述之如下。
三、馮貞群先生傳鈔本的確定與內容
此鈔本書衣題“南雷黃子留書(附未刻文)”,紅格,半頁十行,行二十馀字不等。
第一頁錄全祖望《重定黃氏留書》詩云云,而鄭性父子校訂本《留書》上未錄此詩。
第二頁錄黃宗羲《題辭》:
古之君子著書,不惟其言之,惟其行之也;其或不得其人以行之,則亦留之以待后人之能行之者。予生塵冥之中,仰瞻宇宙,抱策焉往,而不忍默而已。乃以癸巳秋為書一卷,留之篋中。后十年續有《明夷待訪錄》之作,則其大者多采入焉,而其馀棄之。又十年甬上萬公擇釐而出之,謂尚有可取者,乃復附之《明夷待訪錄》之后。是非予之所留也,公擇之所留也。
末署“癸丑秋梨洲老人重題于杭之寓齋”,下有馮貞群先生案曰:“癸丑為康熙十二年,梨洲年六十四,托名于萬斯選將原稿刪改,所謂言遜以避禍者。” 而鄭性父子校訂本《留書》上未錄此文。
第三頁首行上端題《南雷黃子留書》,換行下署“門人萬斯選訂”,空一行頂格“目錄”,換行低一字為“《文質》、《封建》、《衛所》、《朋黨》、《史》”(各占一行),眉上馮貞群先生案曰:“鄭性訂本無‘門人萬斯選訂’及目錄。”再換行為黃宗羲《題辭》:
古之君子著書,不惟其言之,惟其行之也。仆生塵冥之中,治亂之故,觀之也熟。農瑣馀隙,條其大者,為書八篇。仰瞻宇宙,抱策焉往,則亦留之空言而已。自有宇宙以來,著書者何限,或以私意攙入其間,其留亦為無用。吾之言非一人之私言也,后之人茍有因吾言而行之者,又何異乎吾之自行其言乎?是故其書不可不留也。
末署“癸巳九月梨洲老人書于藥園”,眉上馮貞群先生案曰:“癸巳為永歷七年、順治十年,梨洲年四十四歲。”此篇《題辭》,著錄在鄭性父子校訂本《留書》之上。
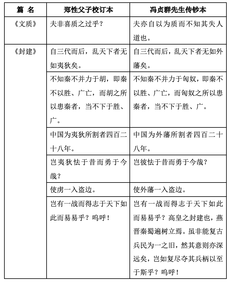
第四頁開始為《留書》之正文,共十三頁,馮貞群先生將其與鄭性父子校訂本文字有出入者校出,茲列表以見其異。



由表中文字可知,在馮貞群先生傳鈔本所據的原本(即所謂的萬斯選訂本)上已將“夷狄”、“胡”、“虜”、“偽朝”、“禽獸”等違礙字進行了刪改,于是,顯得不是很尖銳。
五篇文末,馮貞群先生跋曰:
“先生《留書》八篇,其《田賦》、《制科》、《將》三篇見《待訪錄》,茲不具載。”丁酉清明節據鄭南溪性訂寫本校一過,寄謝剛主道兄。萬氏訂本為袁氏是亦居傳鈔者。
下一頁首行頂格題“南雷未刻文”,換行低一字為“目錄”,換行再低一字為“《復芹堂記》、《壽伯美陳公六十文》、《壽序》、《董太夫人七十壽序》、《按察使副使鄭平子先生六十壽序》、《王君調先生七十壽序》、《家母求文節略》、《送鄭禹梅北上序》、《鄉賢呈詞》、《再辭修郡志書》、《輔潛庵傳》、《陳賢母傳》、《奉議大夫刑部郎中深柳張公墓志銘》、《振寰張府君墓志銘》”(各占一行)等十四篇的篇名。
下一頁為未刻文之正文,計十四篇(共二十五頁),其實黃宗羲的未刻文只有十三篇,為什么這里會多出一篇呢?
馮貞群先生曾收藏有康熙間鈔本《南雷文鈔》一卷(今歸天一閣),存文四十六篇,甲午二月馮氏《題辭》一則于上曰:
《南雷文鈔》四十六首,于宣統三年秋九月得于王斗瞻茂才奎后人所,題下注“黃太沖先生筆”,且“玄”字不諱,蓋其門人所手寫者,中有文十三首出刻本之外。今于張延章處得其遠祖振寰《墓志銘》,為補卷末,以語有諷刺,故不入集。
其實馮氏所謂 “十三首出刻本之外”者,吳光先生已經指出,其中《壽序》(即指《陳伯美先生七十壽序》)一文已刊入《南雷文案外卷》;而《振寰張府君墓志銘》又為馮氏所輯得者,則此鈔本中《南雷未刻文》之十四篇當為馮氏鈔出無疑;且此鈔本字跡前后完全一致,為一人手筆,則此鈔本為馮貞群先生所鈔者又無疑。
綜上所述,是亦居傳鈔的“萬斯選訂本”《南雷黃子留書》,馮貞群先生是看到過的,并且親手鈔錄了一份,所以將之著錄在了《伏跗室書目·明夷待訪錄》條下。待到壬辰(1952)春跋鄭性父子校訂本《留書》(與《明夷待訪錄》、《思舊錄》兩書合訂者)時,是亦居傳鈔本不在伏跗室了(或者已經歸還),所以說“曾見別一鈔本”。至甲午(1954)二月整理《南雷文鈔》時,又將黃宗羲的未刻文十四篇鈔在了過錄的是亦居傳鈔本《南雷黃子留書》的后面。到了丙申(1956),或許是謝國楨先生詢問起此書【謝國楨《江浙訪書記》七《寧波天一閣文物保存所藏書》下《管天筆記外編》條有曰:“一九五六年冬我曾到過寧波,馮孟顓先生曾惠贈給我徐柳東手校的單行本《知不足齋叢書》第一、二兩集。”亦可參見謝國楨為《全祖望集匯校集注》所寫之《序》。】——因為謝先生曾編《黃梨洲學譜》,于《著述考》中“《留書》一卷”條下,只注“未見”二字——馮氏即于第二年也就是丁酉(1957)清明節據鄭性父子校訂本校一過,寄給了謝國楨先生,并注明“萬氏訂本為袁氏是亦居傳鈔者”。【是亦居,或即是亦樓。袁氏,為寧波望族,共有三支,即所謂城南袁氏、城西袁氏和南湖袁氏,據全祖望《甬上族望表》及《是亦樓記》,知是亦樓為城南袁氏先人“正獻公”(名不詳,南宋人)所建。又據張壽鏞《四明叢書·瞻袞堂文集提要》,知直至道光年間,樓名依在,且亦刻書。陳之綱輯《四明古跡》卷四錄城南袁裒《是亦樓》詩一章云:“樓縱不高心自遠,先人遺澤一廛留。一身之外無他事,聊可棲遲是亦樓。”則樓中亦藏書。而傳鈔《留書》萬斯選訂本者袁氏為誰,待考。】
由此可知,馮貞群先生傳鈔本在內容與格式上保留了是亦居傳鈔本的面貌,也就是說,馮貞群先生傳鈔本實乃是亦居傳鈔本的翻版,因為兩者在內容與格式上的等同,所以將馮貞群先生傳鈔本視為是亦居傳鈔本是可以的(以下除特殊注明外,即以是亦居傳鈔本代稱之)。
是亦居傳鈔本確定了,那么萬斯選訂本與全祖望重定本又如何呢?因為找不到原書,所以只能根據現有的資料,通過反復地論證,希望能夠找出其中隱約若現的關系。下面就以與《留書》相關人物彼此或有或無的交往,來窺探這四個傳本之間鮮為人知的秘密。
四、與《留書》相關人物考
是亦居傳鈔本上錄黃宗羲癸丑(康熙十二年,1673)《題辭》所謂“是非予之所留也,公擇之所留也”,把為什么將這幾篇文章留下來的原因推到了萬斯選的身上,這與其癸巳(順治十年,1653)《題辭》所謂“其書不可不留”,用意相差很大,其中或許有馮貞群先生以為 “托名于萬斯選將原稿刪改,所謂言遜以避禍者” 的目的。如此看來,萬斯選或為與此書有“極大關系”之第一人。
萬斯選(1629—1694)字公擇,學者稱白云先生,萬泰第五子(萬泰共八子,時稱萬氏八龍),鄞縣人。順治十四年(丁酉,1657),萬泰卒,黃宗羲寓札萬斯年,招萬氏兄弟、叔侄往馀姚受業。康熙三年(甲辰,1664)六月,黃宗羲回到里門,萬斯選過訪,“見公詩稿零落,許寫凈本,公因汰其三之二,取蘇文忠行記之意,曰《南雷詩歷》”,則知萬斯選曾經是給黃宗羲整理過詩稿的,那么在康熙十二年將黃宗羲的《留書》“釐而出之”,亦為情理中事也。之后,書稿當藏于黃宗羲的續鈔閣之內。
康熙三十三年(甲戌,1694),萬斯選卒,黃宗羲為之慟哭,為作《墓志銘》,用王陽明與徐曰仁來比自己與萬斯選的關系,至謂“知公擇者,家人未必如余”。又曰:
河圖洛書,先儒多有辨其非者,余以為即今之圖經地理志也。……其他異同甚多,見者訾為郢書燕說,一二知己勸余藏其狂言,以俟后之君子。惟公擇渙然冰釋,相視莫逆,以為圣人復起,不易吾言。
全祖望亦曰:
梨洲黃氏講學甬上,弟子從之如云,其稱高座者十有八人,然或講經,或榷史,或為詩古文詞,不能盡承學統也,而先生以躬行君子領袖之。
由是而知,全祖望《重定黃氏留書》詩“疇昔薪傳貽甬上,而今高弟亦陵遲”中所謂“高弟”者,即是指萬斯選(案,詩作于乾隆十三年〔戊辰,1748〕,此時距萬斯選之卒已五十馀年,故曰陵遲)。
那么,我們可以推測,全祖望所看到的《留書》,其上或有黃宗羲康熙癸丑年的《題辭》,所以全氏在為重定此書而寫的一首詩里的最后一句里,提到了“甬上”“高弟”。那么全祖望所看到的《留書》是否即“萬斯選訂”之本呢?如果是,那么他又是在何時何地看到《留書》的呢?又為何要重定《留書》呢?而經過他重定后的《留書》到底又是什么模樣呢?這里涉及到一個重要人物,那就是鄭性。
鄭性(1665—1743)字義門,號南溪,又號五岳游人,溱之孫,梁之子,大節之父,慈溪鸛浦人。鄭性為能完成其父鄭梁欲立家祠以祀黃宗羲、祖父鄭溱之志,于是在居所之東筑二老閣,樓上奉祀,樓下藏書。關于二老閣藏書,鄭性友全祖望曾曰:
太沖先生最喜收書,其搜羅大江以南諸家殆遍。所得最多者,前則澹生堂祁氏,后則傳是樓徐氏,然未及編次為目也。垂老遭大水,卷軸盡壞。身后一火,失去大半。吾友鄭丈南溪理而出之,其散亂者復整,其破損者復完,尚可得三萬卷。……南溪登斯閣也,先生之薪火臨焉,平子先生以來之手澤在焉,是雖殘編斷簡,其尚在所珍惜也,況未見之書累累乎。
又曰:
先生于黃氏之學,表章不遺馀力。南雷一水一火之后,卷籍散亂佚失,乃理而出之。故城賈氏顛倒《明儒學案》之次第,正其誤而重刊之。……四方學者或訪求南雷之學,不之黃氏而之鸛浦,即黃氏諸孫訪求簿錄,亦反以先生為大宗。
徐嵩《二老閣記》亦曰:“既而梨洲先生之家火,其藏書半失,南溪于是焉相度基址,建閣于宅之左,方如所命以為位,取黃氏遺書之存者,庋于其旁。”而黃宗羲遺書入藏二老閣的時間是在康熙五十六年(丁酉,1717)。
從上面各家的記述可以知道,黃宗羲故后,他的藏書包括他的手稿全部為鄭性獲得,藏于二老閣,則《明夷待訪錄》之未刻稿在焉,而《留書》亦在其中矣。但是《留書》很可能與《明夷待訪錄》是合訂成一冊的,且《留書》是附錄在集后,不者,黃百家所撰《先遺獻文孝公梨洲府君行略》不至于將之忽略。待到鄭性、鄭大節父子校訂刊刻《明夷待訪錄》時,才發現了《留書》的內容,所以又另為鈔錄,正如全祖望所謂“先生之文,其深藏而不出者,蓋以有待,不可聽其湮沒也”之意。然而鄭性刻《南雷文約》在乾隆六年,【鄭性《南雷文約序》曰:“丁酉,悉歸余。《文約》之底本在焉。……嗚呼,當先子之學于先生也,性甫三齡耳,今七十有八矣。”按,鄭性生于康熙四年,七十八歲時為乾隆六年(辛酉,1741)。】而全祖望輯校《南雷黃子大全集》時,將二老閣所藏黃宗羲之草稿、手跡全部取出,因為此時鄭性已經去世。【全祖望《南雷黃子大全集序》:“先生嘗欲合諸本芟定之為《文約》,未成而卒,而竟有所謂《文約》者,慈溪鄭南溪喜而雕之,然不知非先生之手裁也。……予乃從南溪家盡取先生之草稿,一一證定,皆以手跡為據。……惜乎南溪下世,不得與共討論之。”】且《明夷待訪錄》是由鄭性訂、其子鄭大節校的,與今天一閣所藏《留書》之訂、校者相同,由此可以確定,鄭性父子校訂之《留書》,其底本或許也應該是我們所關心的“萬斯選訂本”。因為鄭性訂且刊刻《明夷待訪錄》,所以他能夠發現其中與《留書》相同的內容,即跋文“先生《留書》八篇,其《田賦》、《制科》、《將》三篇見《待訪錄》,茲不具載”的原由了,而這一跋文出自鄭性父子無疑。至于全祖望所取出的黃宗羲之草稿、手跡,《留書》原稿亦當在焉。
通過以上鄭性、全祖望兩人生卒年的先后,結合如今發現的《留書》兩個鈔本在文字上的差異,我們有理由懷疑這變化后面的更深層次的故事。而欲破解其中的秘密,那么,揭示全祖望對此書的“重定”,應該是關鍵性的所在。
全祖望(1705—1755)字紹衣,號謝山,鄞縣人。十五歲時,識鄭性,二十六歲至三十二歲,居北京。乾隆二年(丁巳,1737),三十三歲,因得罪了大學士張英,散館后,“竟列下等,左遷外補”,一氣之下,于“九月出都,冬抵浙”,遂不復出。從此決意收集文獻,鉆研學術,后主講蕺山、端溪書院,為士林仰重。為學服膺黃宗羲,稱私淑弟子。
全祖望《訪南溪入鸛浦坐雨即賦南溪家園七首》之《西江書屋》曰:“收拾南雷書,門墻幸有托。反疑過高妙,一切棄糟粕。我生苦謏聞,漁獵久荒落。何時得假館,疑義相彈搏。”據上引《二老閣藏書記》、《五岳游人穿中柱文》中亦可知,全祖望是在鄭性二老閣里得見黃宗羲眾多遺著的,待鄭性下世后,全祖望又為校訂《南雷黃子大全集》。其《序》曰:
南雷先生之集,累雕而未盡,其稱《南雷文案》者凡四種,而壬辰、癸巳以前所輯曰《始學庵集》,不預焉;其稱《南雷文定》者又四種,而壬申以后曰《病榻集》,亦不預焉。先生嘗欲合諸本芟定之為《文約》,未成而卒,而竟有所謂《文約》者,慈溪鄭南溪喜而雕之,然不知非先生之手裁也。先生之文,其深藏而不出者,蓋以有待,不可聽其湮沒也。而在雕本中,反疑多冒附之作,讀者多不之審。予乃于南溪家盡取先生之草稿,一一證定,皆以手跡為據,于是義熙之文畢出,而冒附者果不出予所揣。乃補其亡,汰其偽,定為四十四卷,而廬山真面目見矣。先生之文,累有更竄,故多與舊所行世之本不同者,又皆以其晚年手跡為據。
由此得知,二老閣所藏黃宗羲之各種著作,全祖望都細為“證定”。
蔣學鏞謂全祖望“最有功文獻者”,“在《續耆舊集》一書”,因為自明季迄乾隆朝已百來年,其文獻若“不亟為蒐訪”,則“必盡泯滅”,于是全祖望“遍求之里中故家及諸人后嗣”,遇“閟不肯出者,至為之長跪以請”,而于其他“片紙只字,得之織筐塵壁之間者”,亦為之“編次收拾”,使“成足本”,以這樣的虔誠整理黃宗羲的全集,蒐羅必廣,而《序》中“先生之文,其深藏而不出者,蓋以有待,不可聽其湮沒”云云,則可以確定,所謂“深藏而不出者”,必定有其不出的原因,《留書》當是其中之一焉。其原因可能有二:一是時代環境,彼時文字獄已經發生多起,著書藏書,當存小心;二是個人問題,全祖望在翰林院時期,曾作《皇雅頌》,內有《大討賊》一篇,嫉妒者謂其詩中有“不忘有明,雖頌昭代開國之功,實稱揚思宗之德,有煽惑人民不忘故主之意”,“幾獲譴,幸大學士某(指李紱)為之解釋,始免”。這些對他都有所影響,今觀《鮚埼亭集》,語多小心。而黃宗羲《留書》中 “夷狄”、“胡”、“虜”、“偽朝”、“禽獸”等違礙字,全祖望應有所諱,將之進行刪改,也是情理中事,所以,經過他這么刪改后的《留書》,則稱之為“重定”,也就符合實際了。全祖望又為“重定”本題了一首詩,附在了上面。
通過上述分析,我們基本上梳理出《留書》各個不同版本之間的關系,但是要確定哪一訂本是黃宗羲生前的原貌,那就必須得考證所謂的“萬斯選訂本”的有無以及黃宗羲癸丑《題辭》的真偽。
如果萬斯選訂本是存在的,則黃宗羲癸丑《題辭》也就是真的,那么鄭性父子校訂此書時為什么要將這一篇《題辭》刪去而僅保存癸巳年的呢?且又不署萬氏之名,是為了歸功于己呢,還是另有所圖?全祖望重定此書,卻為什么偏要說是“門人萬斯選訂”呢?且所錄癸丑《題辭》,也正如馮貞群先生說的“托名于萬斯選將原稿刪改,所謂言遜以避禍者”,作為黃宗羲本人,蓋不至于用此種手段來為自己開脫!所謂“后十年續有《明夷待訪錄》之作”、“乃復附之《明夷待訪錄》之后”中之“《明夷待訪錄》”,在黃宗羲的著述及其子黃百家所撰《行略》里,都僅作“《待訪錄》”,不曾見有“明夷”兩字。全祖望在《書明夷待訪錄后》里即謂“《明夷待訪錄》一卷……原本不止于此,以多嫌諱,弗盡出”,已經將《待訪錄》稱之為《明夷待訪錄》了。關于這一點,吳光先生早已經指出,謂是鄭性父子校訂刊刻時所加。且在黃宗羲的著作中,亦不曾發現其于康熙十二年(癸丑,1673)寓居杭州的佐證。由此可以斷定,是亦居傳鈔本上所錄黃宗羲的癸丑《題辭》,系后人偽托,造偽者即全祖望本人。
那么所謂的“萬斯選訂本”也就是偽托的了,則是亦居傳鈔的“萬斯選訂本”也就不是萬斯選“訂本”了,他所依據的原本很有可能就是全祖望的重定本,原因有三:一是其上有全祖望重定題詩,二是其上錄黃宗羲“癸丑《題辭》”,三是違礙字已有所刪改。
《留書》能夠逃過清廷二百馀年的高壓文網留傳至今,這不能不說是鄭性父子的功勞。全祖望重定本雖然未能找見,但通過是亦居傳鈔本我們也可以了解其書的內容,盡管與我們所謂的原書(即鄭性父子校訂本)有幾處差異,然而那幾處文字的差異應該說還是具有一定的參考價值,因為全祖望本人確實是看到過《留書》手稿的,他的重定,即是以手稿為基礎而加以刪改的,所以有了今天我們所看到的模樣。
也就是說,《留書》有兩個系統本:其一為鄭性父子校訂本,未見其他傳鈔,僅傳一本,今藏天一閣;其二為全祖望重定本,有兩個傳鈔本,一為是亦居傳鈔本,一為馮貞群先生伏跗室傳鈔是亦居傳鈔本,而原本與是亦居傳鈔本均未見。至于所謂的“萬斯選訂本”,也許只不過是全祖望為保存此書而又避清廷忌諱的一個借口而已。
(本文摘選自《尋找祝英臺》,個廠 撰,北京聯合出版公司2024年7月版。原標題為“黃宗羲《留書》版本考——中華書局藏《南雷黃子留書》及相關問題”。)


